归档时间:
您现在的位置:
首页
>
专题专栏
>
岳阳营商环境
>
营商环境版块
>
保护中小投资者
> 内容详情
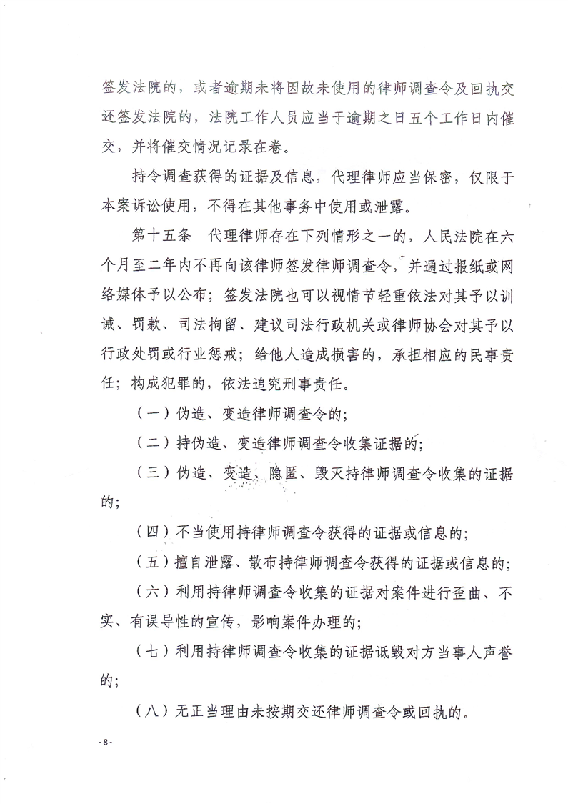
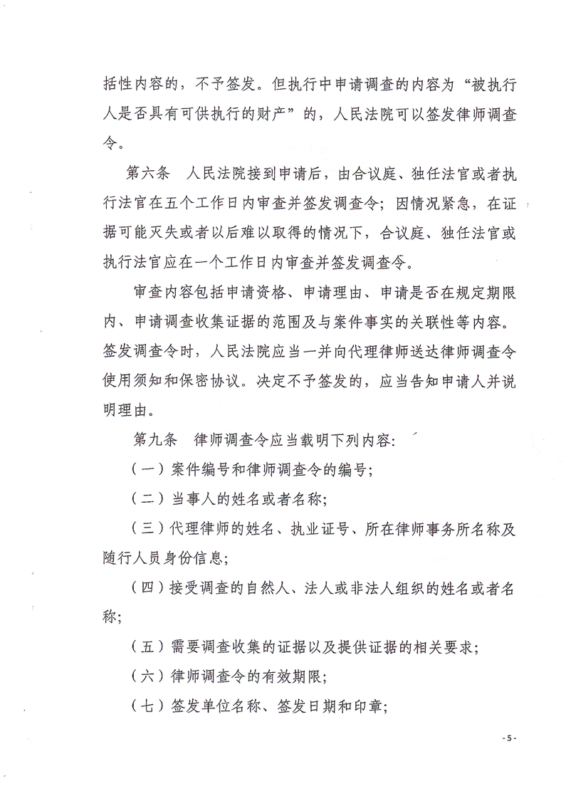
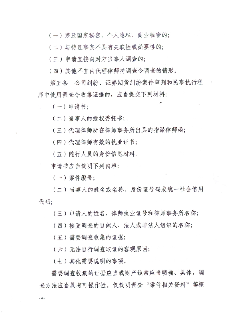
岳阳市中级人民法院《关于公司纠纷、证券期货纠纷调查令的实施办法(试行)》
来源:岳阳市中级人民法院
2021-09-29 14:36
浏览量:
1
|
|
|
|
|
友情链接
亚洲性爱
|
直播平台
|
免费做爱影片
|
禁漫天堂