归档时间:
您现在的位置:
首页
>
专题专栏
>
岳阳营商环境
>
营商环境版块
>
获得用水用气
> 内容详情
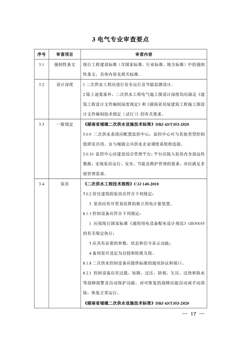
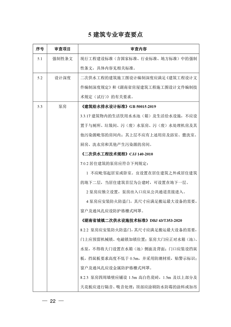
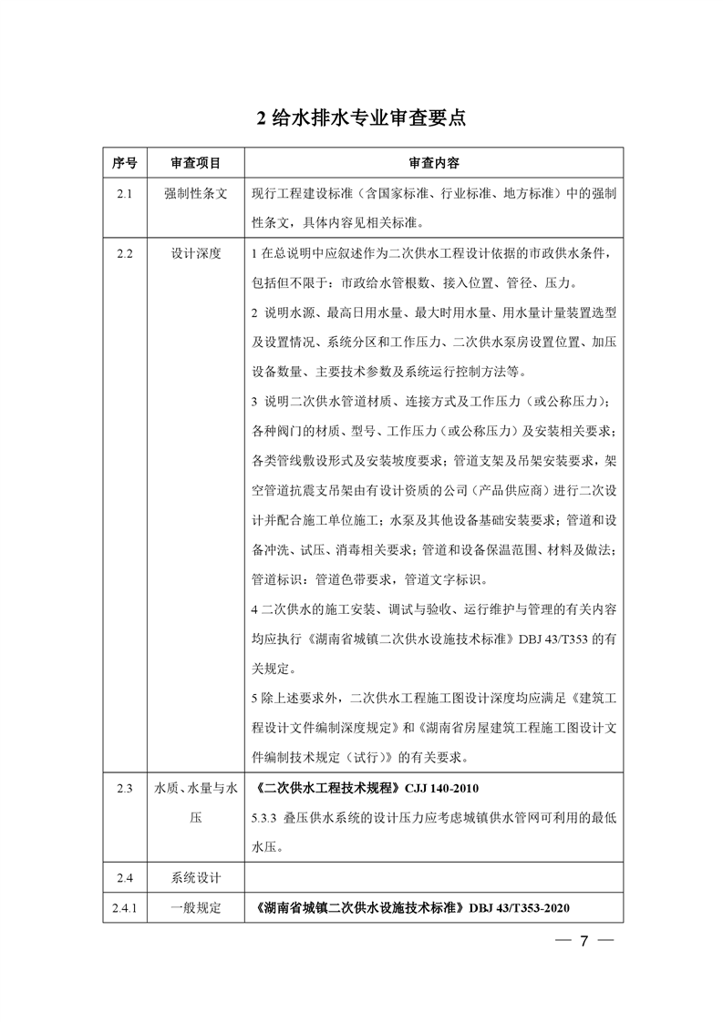
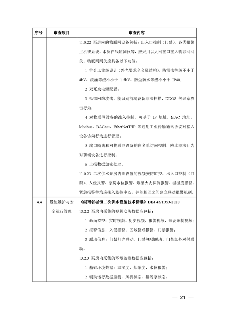
湖南省城镇二次供水设施施工图设计文件技术审查要点(试行)
来源:湖南省住房和城乡建设厅
2022-04-06 10:36
浏览量:
1
|
|
|
|
|
友情链接
亚洲性爱
|
直播平台
|
免费做爱影片
|
禁漫天堂