首页
>
专题专栏
>
行政执法公示专栏
>
事前公示
>
行政裁量权基准
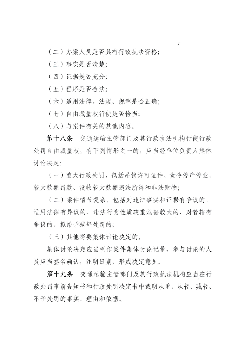
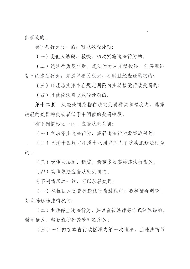
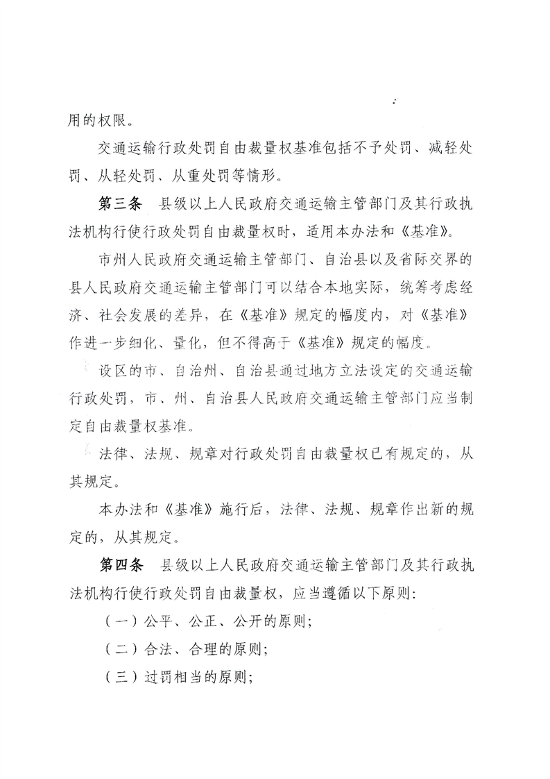
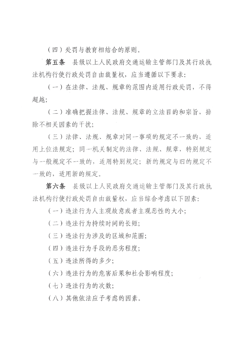
关于印发《湖南省交通运输行政处罚自由裁量权基准》和《湖南省交通运输行政处罚自由裁量权基准实施办法》的通知(上册)
来源: 市交通局
发布日期: 2021-09-24
浏览量:
|
|
|
友情链接
亚洲性爱
|
直播平台
|
免费做爱影片
|
禁漫天堂