首页
>
专题专栏
>
行政执法公示专栏
>
事前公示
>
行政执法文书样本
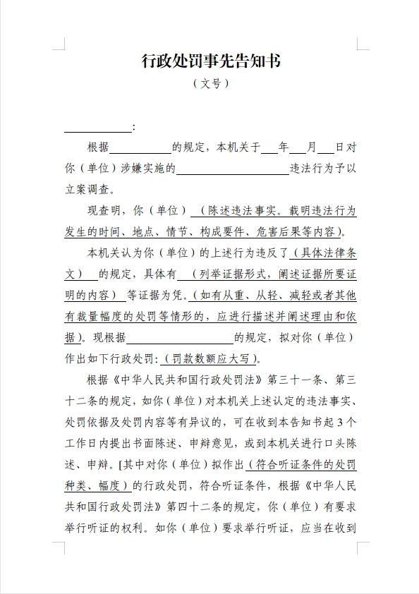
岳阳市水利局行政执法文书样本
来源: 市水利局
发布日期: 2024-11-25
浏览量:
|
|
|
友情链接
亚洲性爱
|
直播平台
|
免费做爱影片
|
禁漫天堂