首页
>
专题专栏
>
行政执法公示专栏
>
事前公示
>
行政执法文书样本
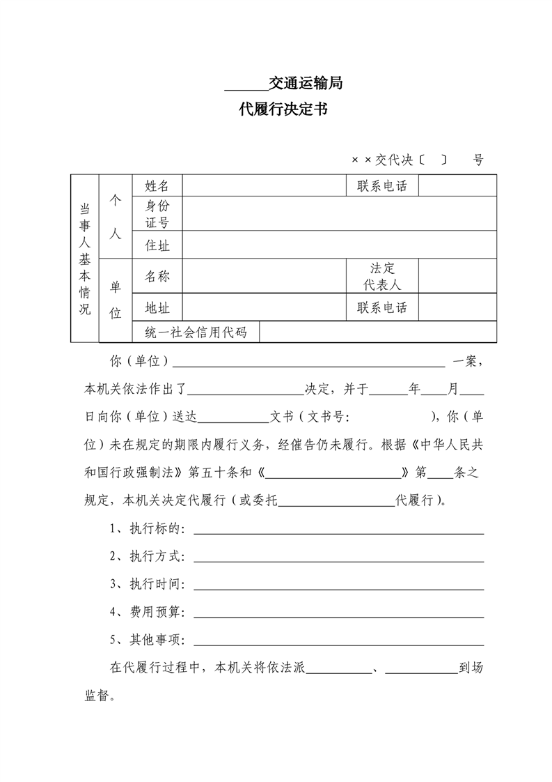
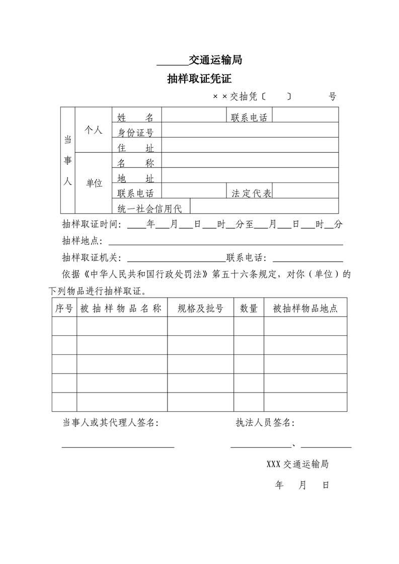
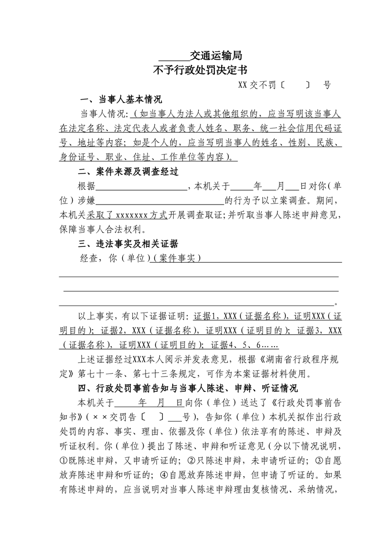
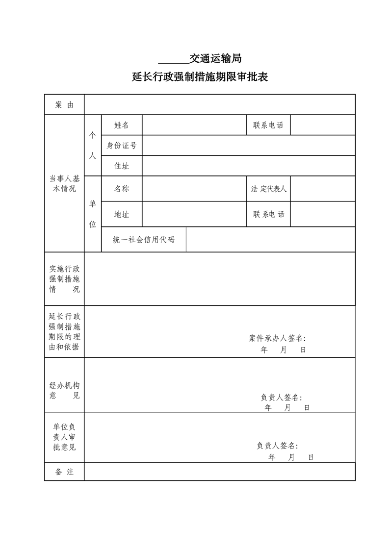
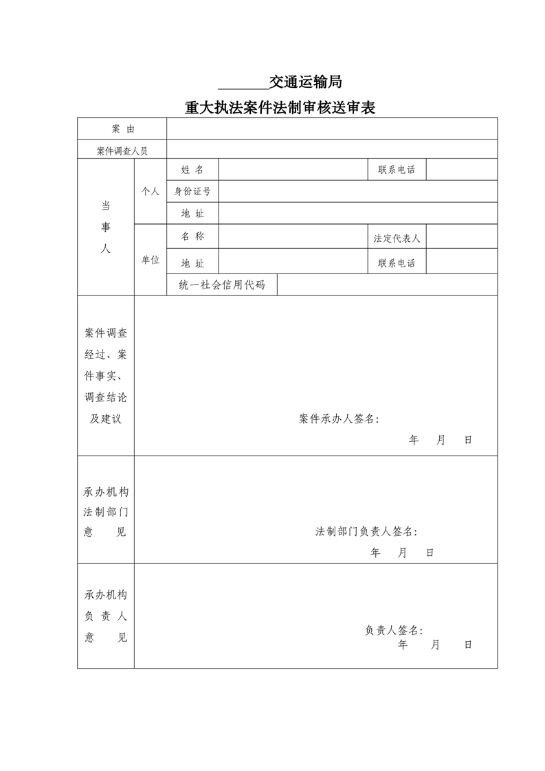
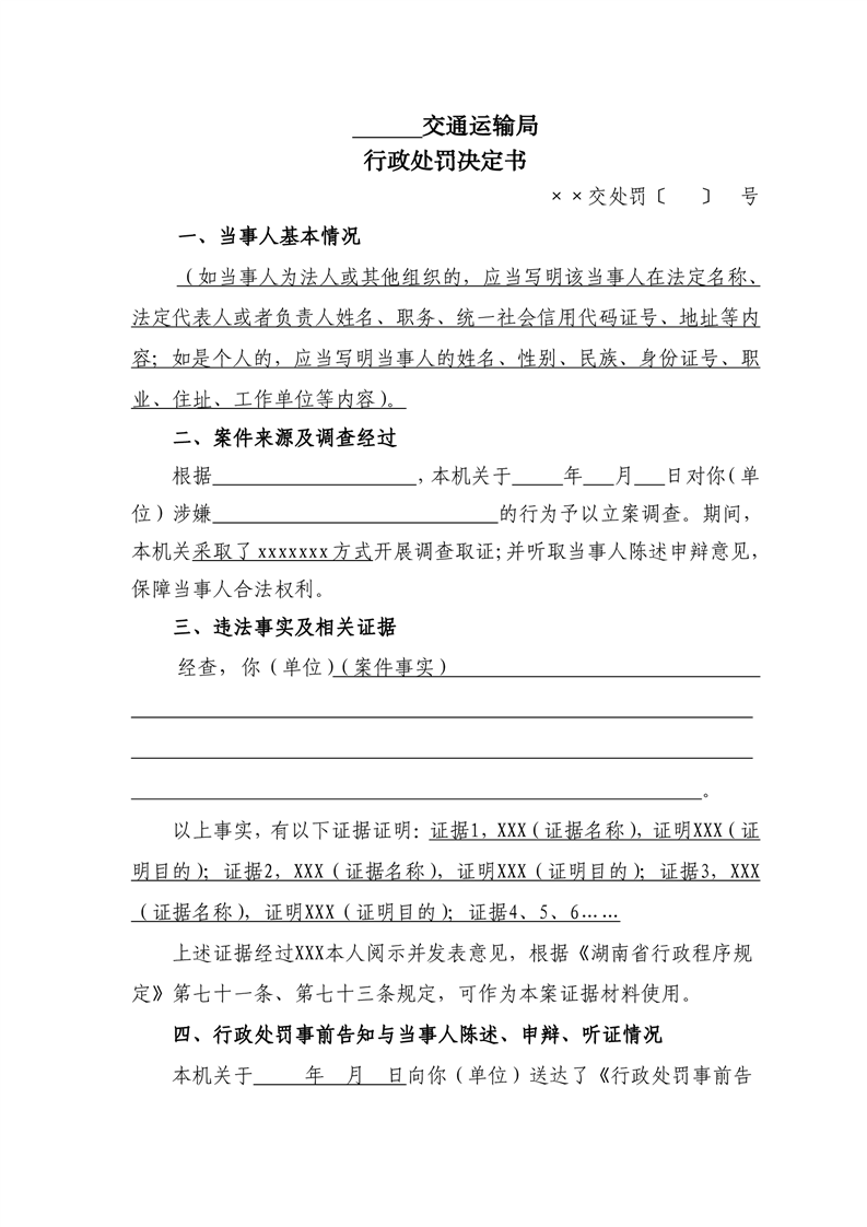
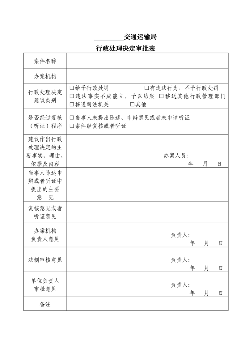
交通运输行政处罚(强制)执法文书样式
来源: 岳阳市交通运输局
发布日期: 2023-09-21
浏览量:
|
|
|
友情链接
亚洲性爱
|
直播平台
|
免费做爱影片
|
禁漫天堂