首页
>
专题专栏
>
行政执法公示专栏
>
事前公示
>
行政执法行为流程图
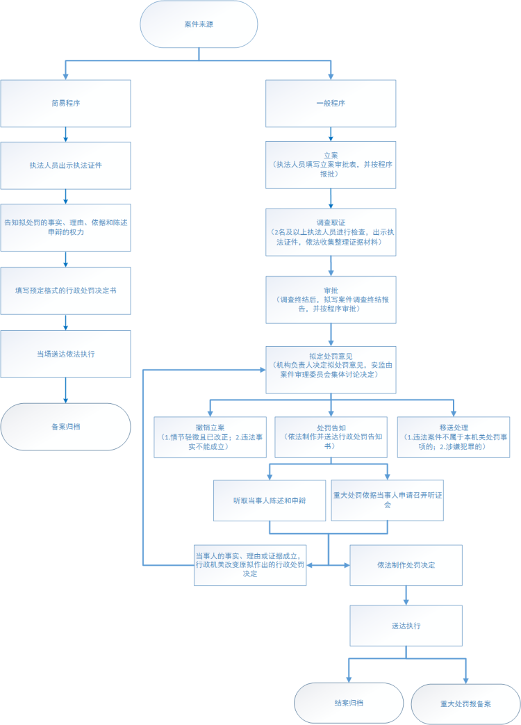
行政执法流程图
来源: 市文旅广电局
发布日期: 2023-05-06
浏览量:
|
|
|
友情链接
亚洲性爱
|
直播平台
|
免费做爱影片
|
禁漫天堂