首页
>
专题专栏
>
行政执法公示专栏
>
事前公示
>
行政执法事项清单
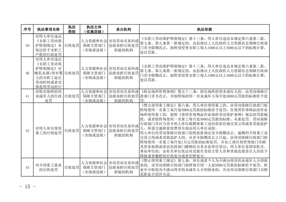
岳阳市人力资源和社会保障领域行政执法事项目录清单
来源: 市人社局
发布日期: 2025-02-20
浏览量:
|
|
|
友情链接
亚洲性爱
|
直播平台
|
免费做爱影片
|
禁漫天堂