首页
>
专题专栏
>
行政执法公示专栏
>
事前公示
>
行政执法事项清单
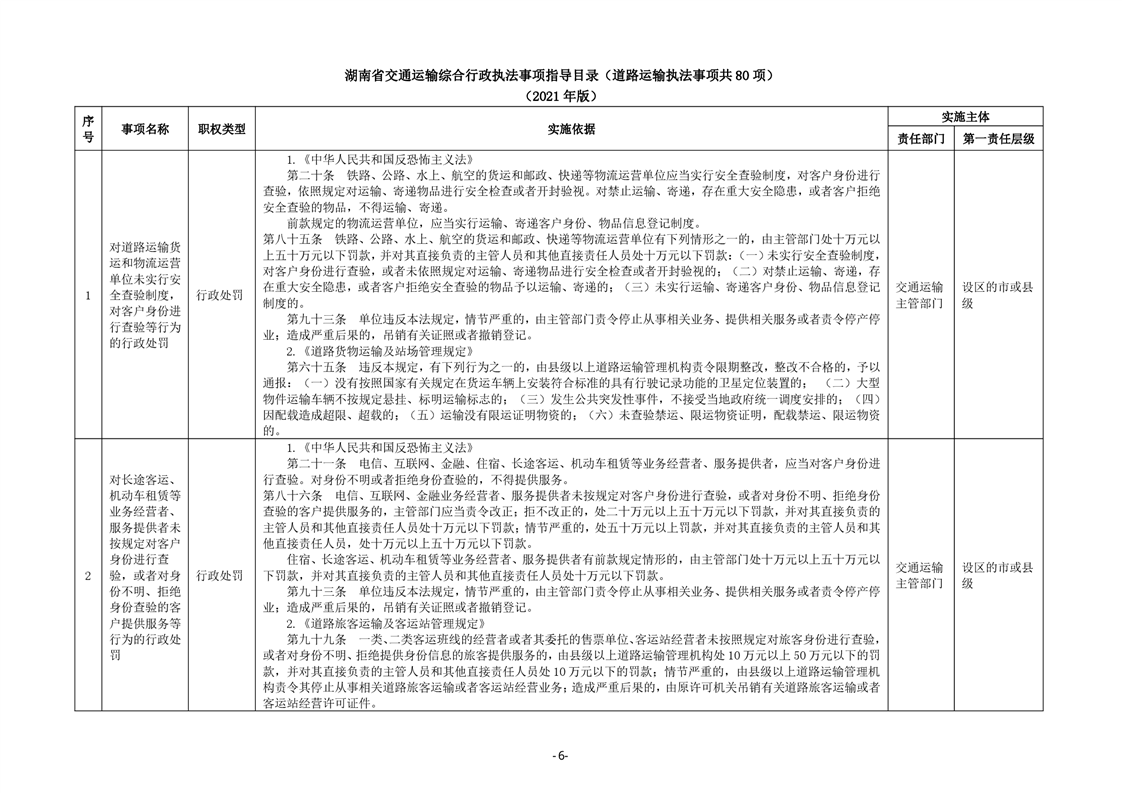
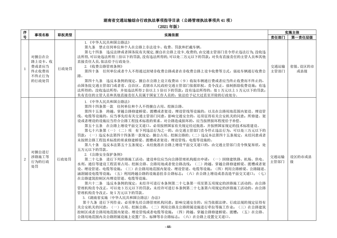
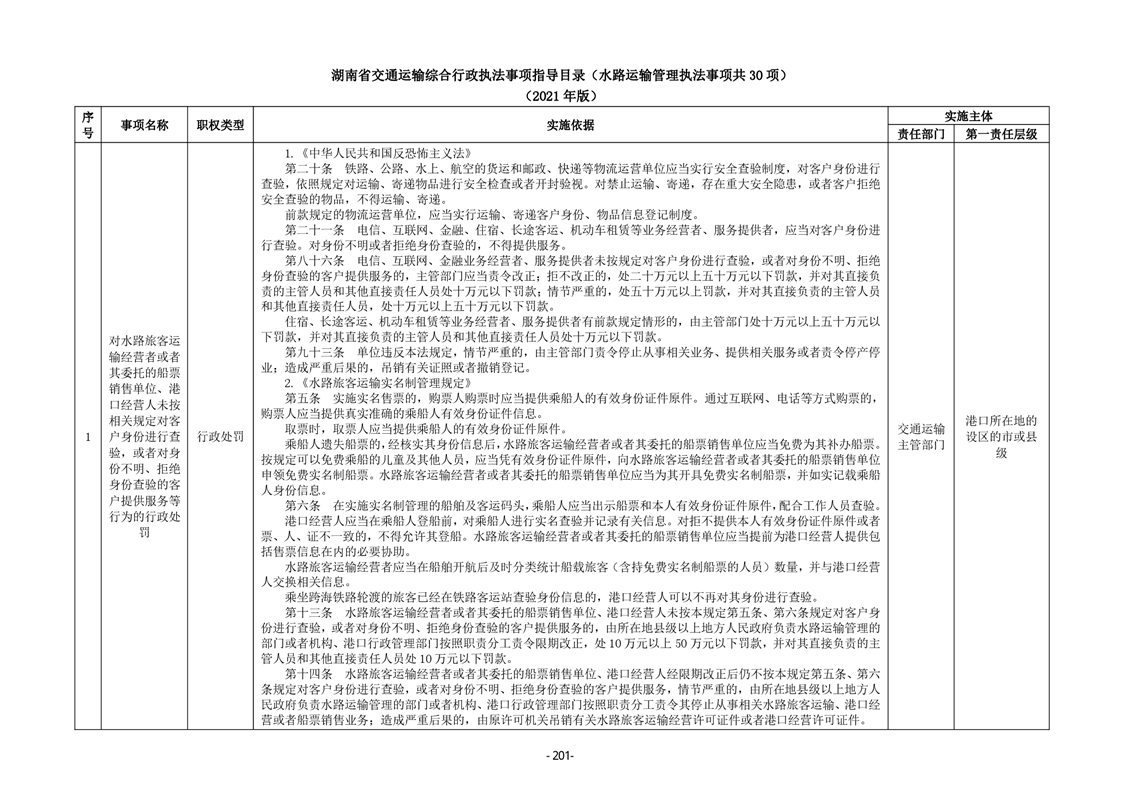
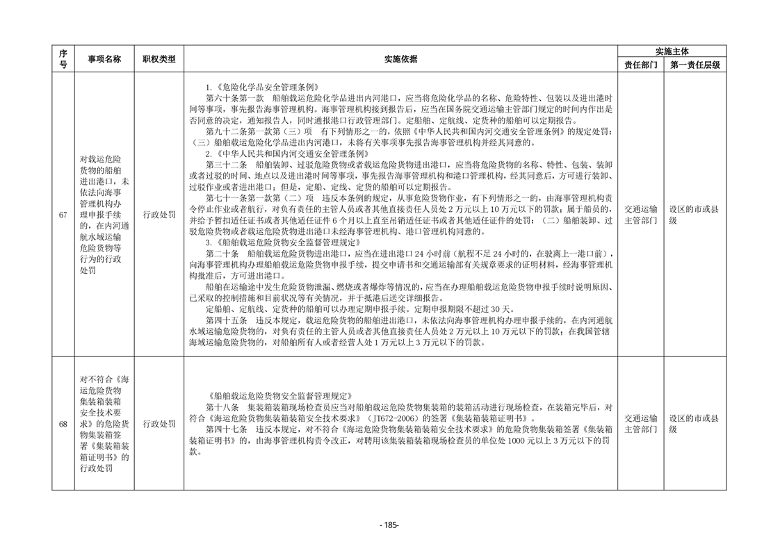
湖南省交通运输综合行政执法事项指导目录(2021年版)
来源: 市交通局
发布日期: 2025-02-24
浏览量:
|
|
|
友情链接
亚洲性爱
|
直播平台
|
免费做爱影片
|
禁漫天堂