首页
>
专题专栏
>
行政执法公示专栏
>
事前公示
>
行政执法职责
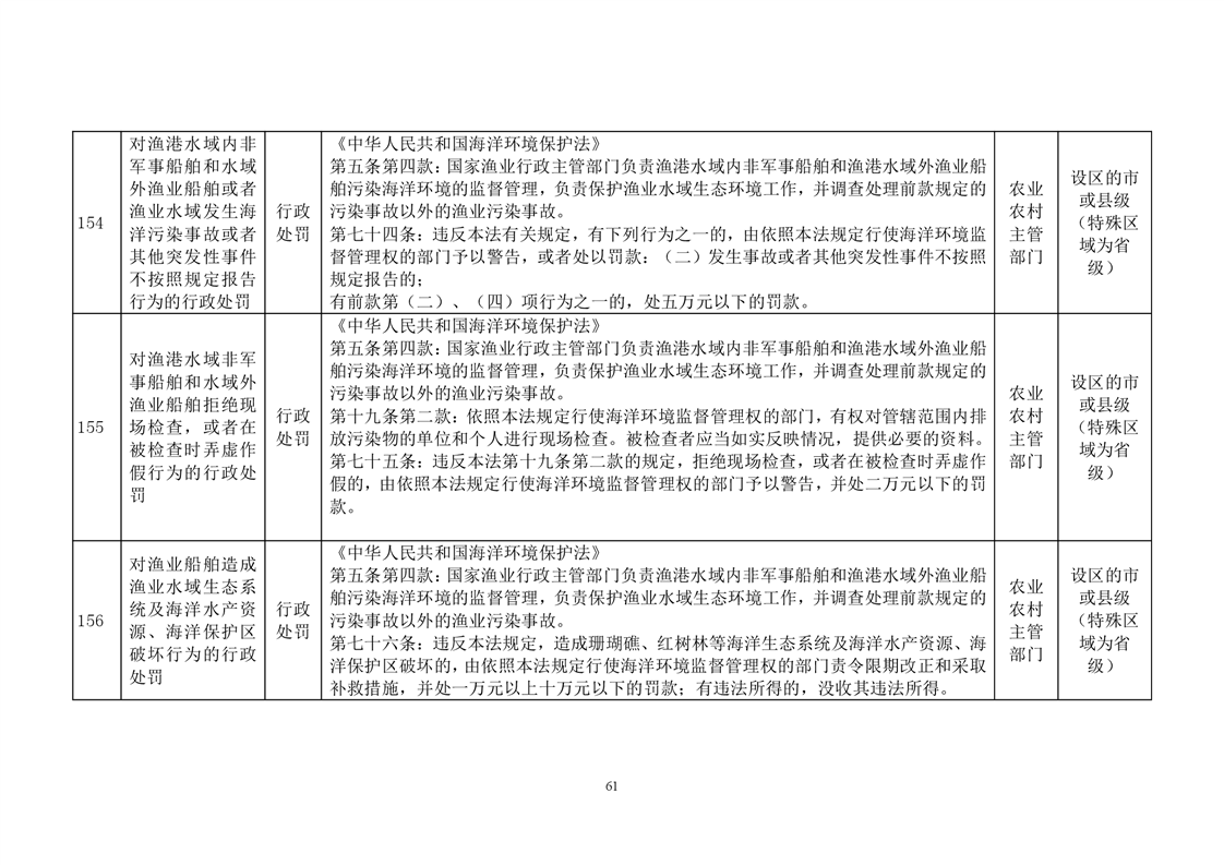
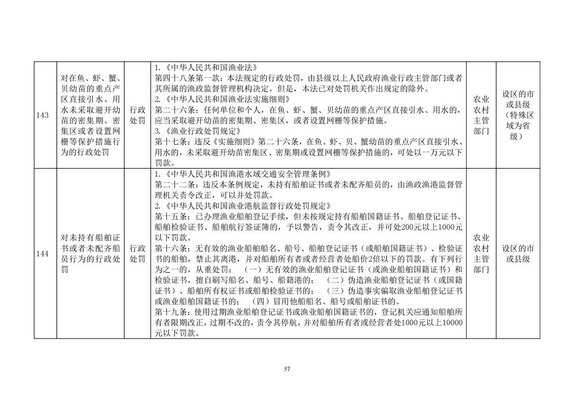
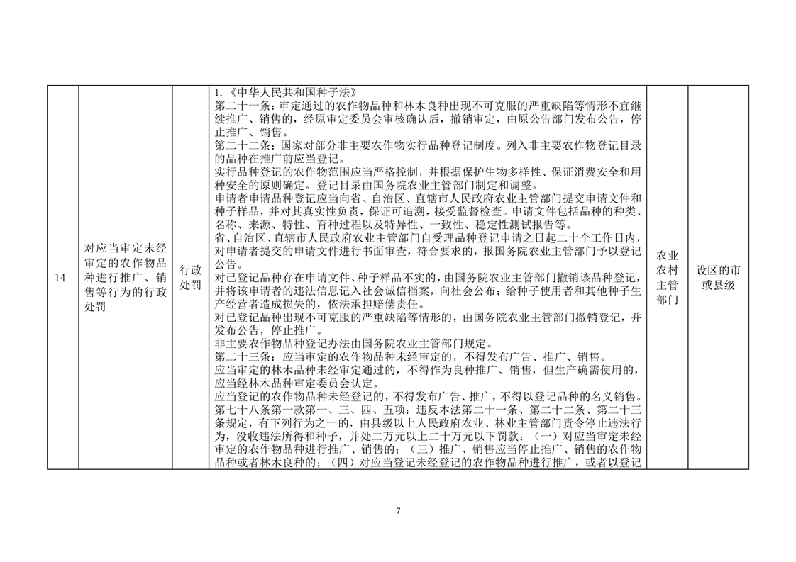
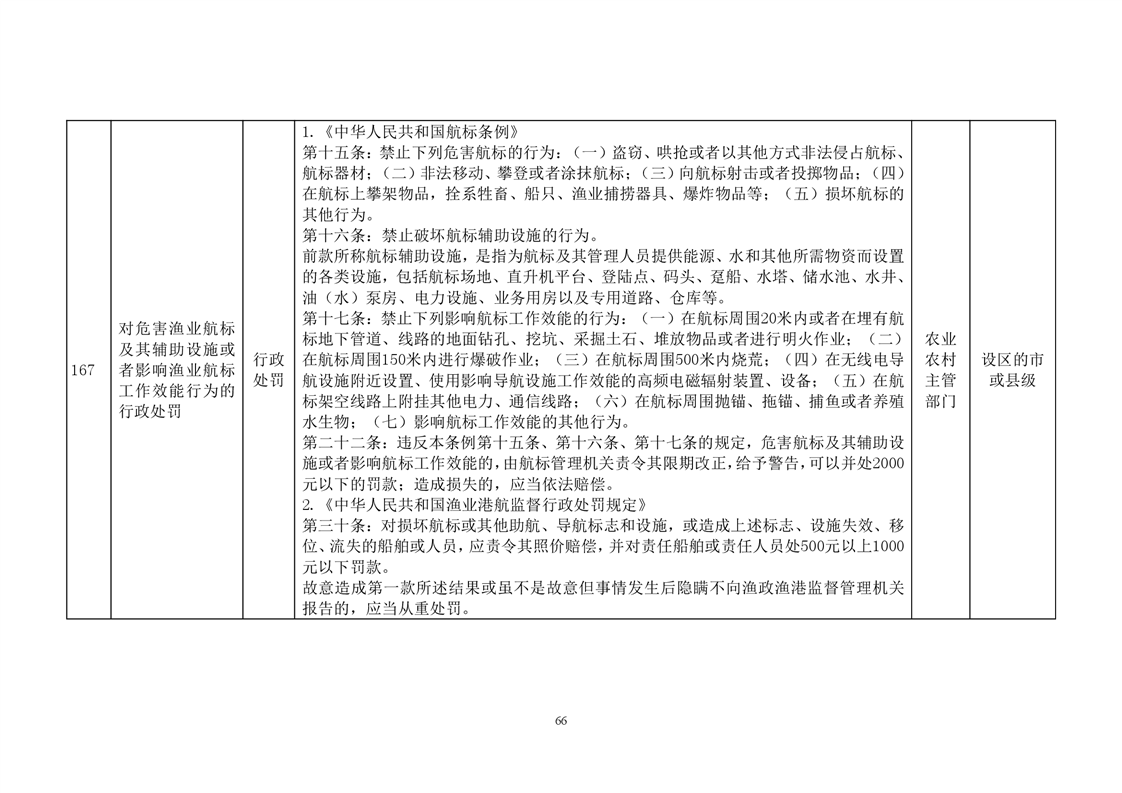
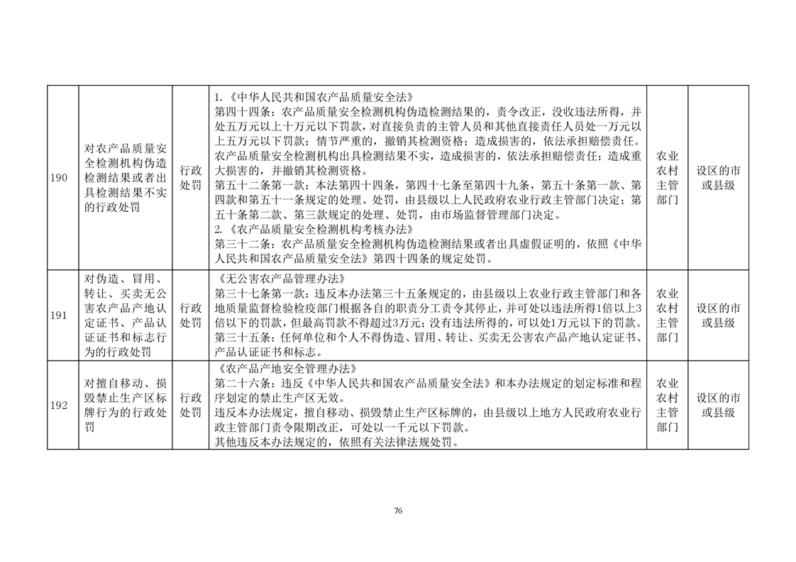
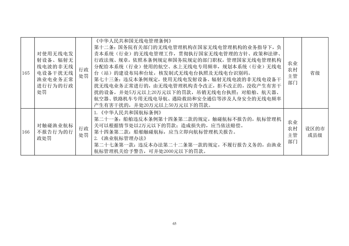
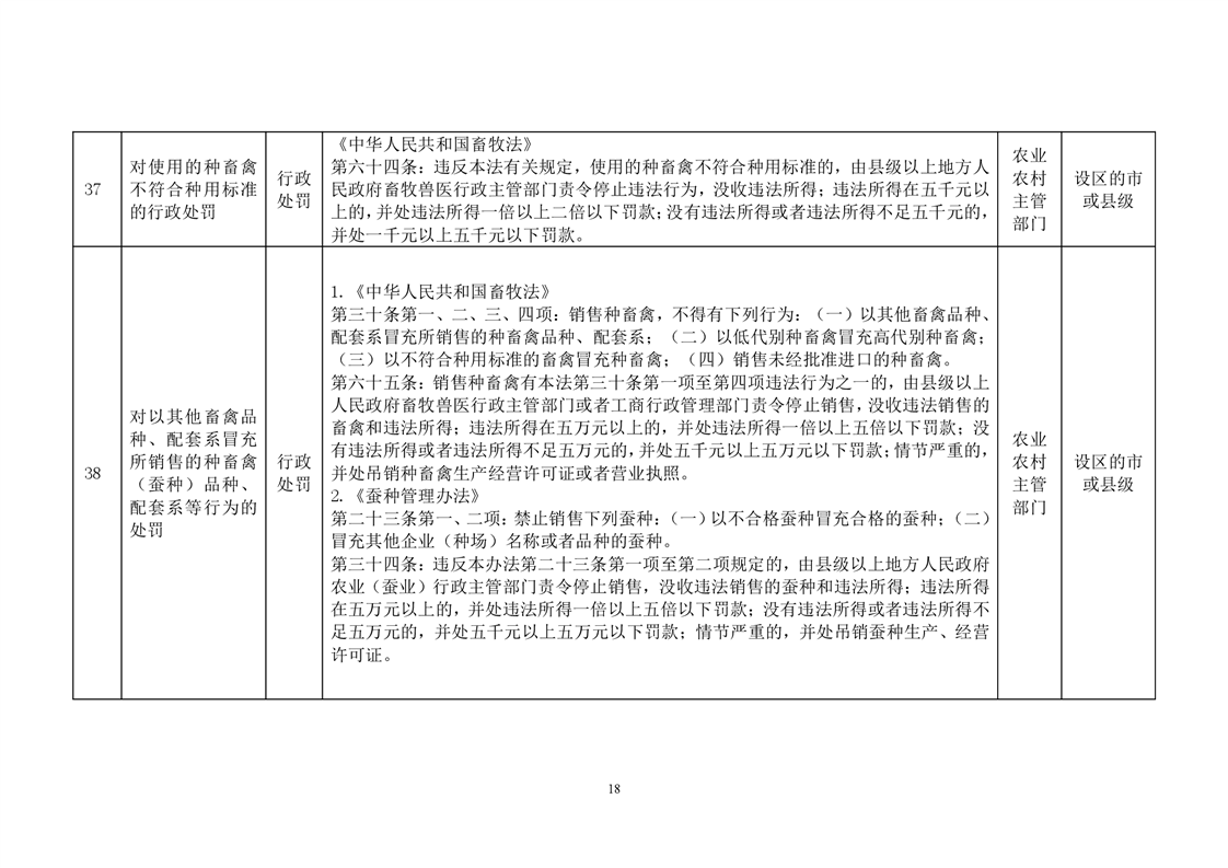
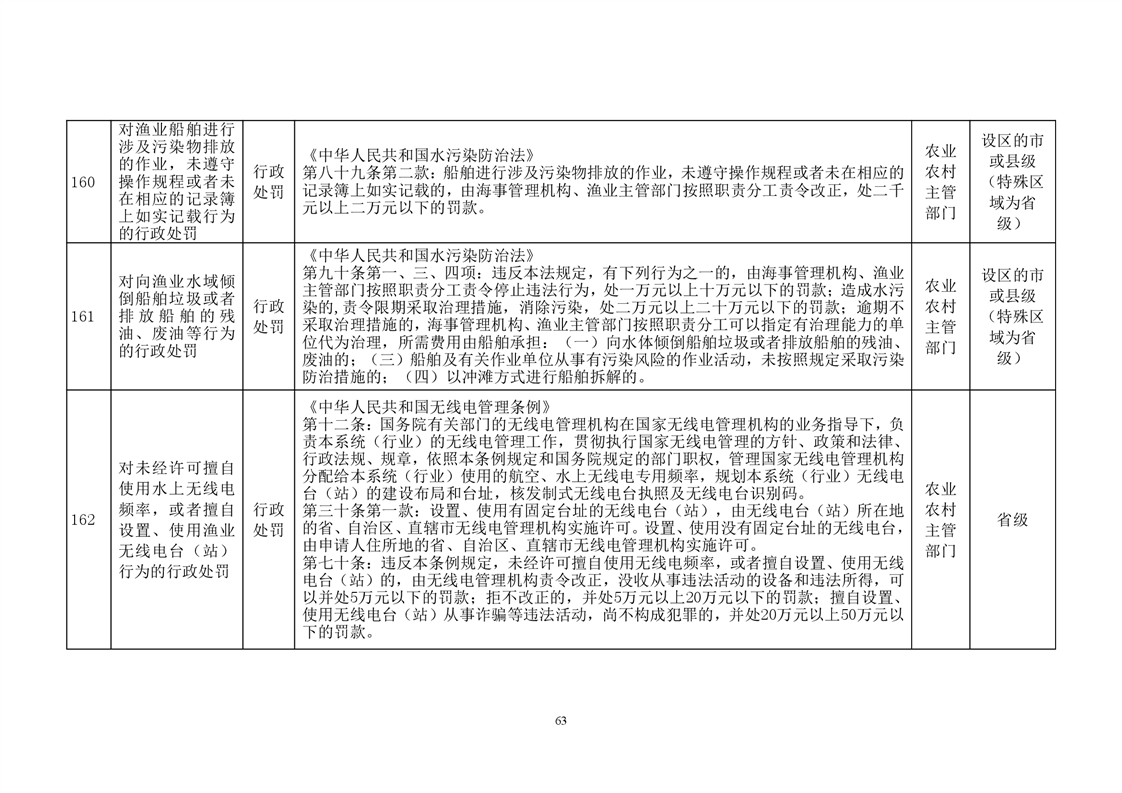
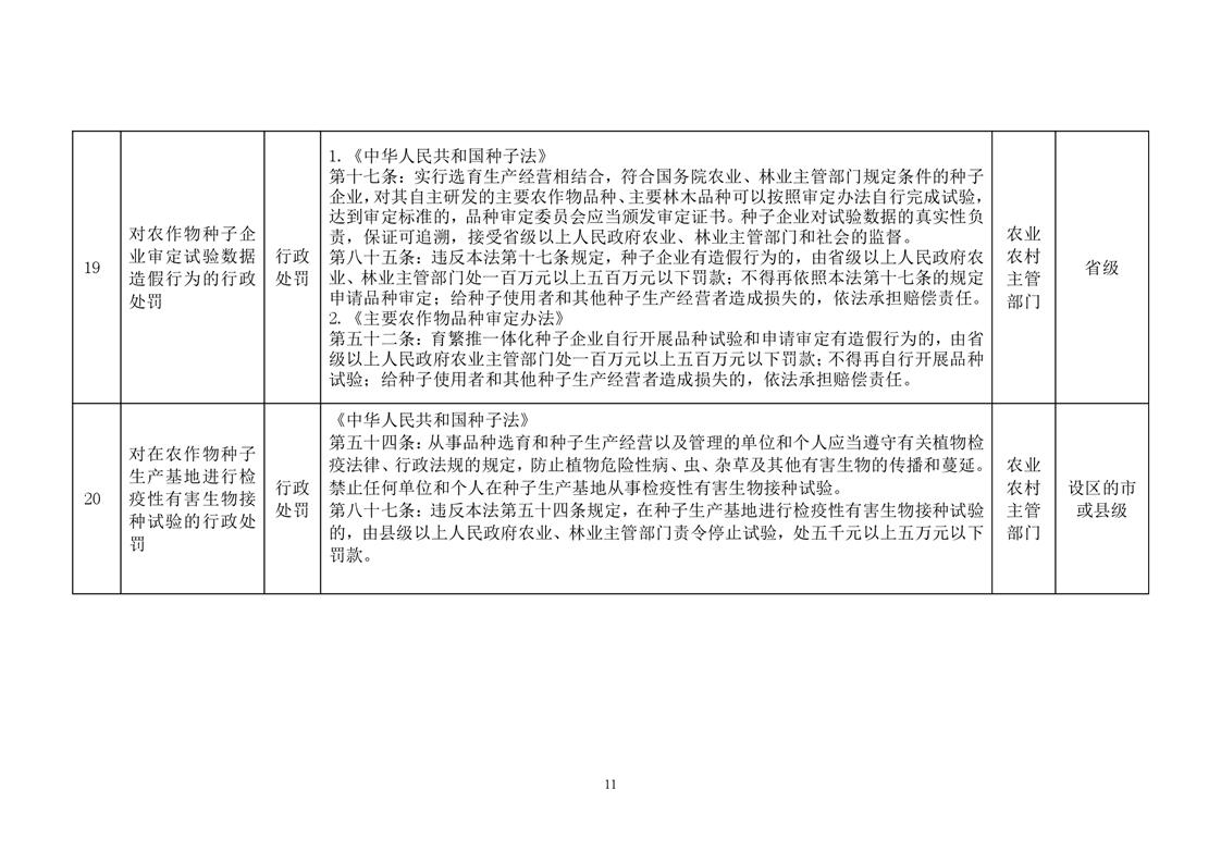
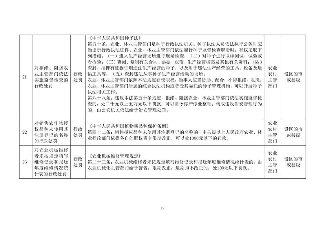
农业综合行政执法事项指导目录
来源: 岳阳市农业农村局
发布日期: 2023-03-15
浏览量:
|
|
|
友情链接
亚洲性爱
|
直播平台
|
免费做爱影片
|
禁漫天堂