首页
>
专题专栏
>
岳阳市人民政府公报
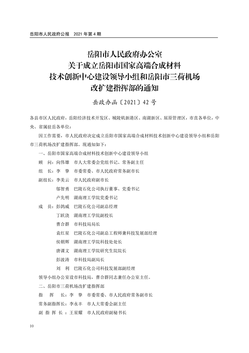
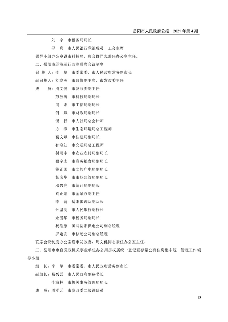
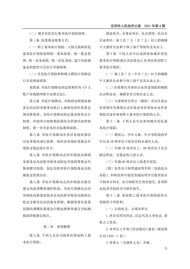
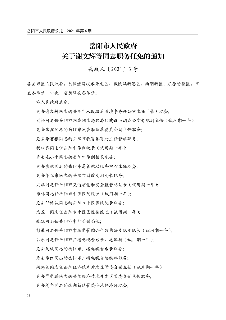
岳阳市人民政府公报2021年第四期
来源:市政府办
2021-07-21
浏览量:
1
|
|
|
|
|
友情链接
亚洲性爱
|
直播平台
|
免费做爱影片
|
禁漫天堂