信件公示

标题: 汨罗市返乡人员防疫要求
来信人: 印则
来信时间: 2021-01-21 10:42:36
内容:

春节期间关于低风险地区返汨人员防疫要求,请问是否有详细的公文公告,防疫细则具体包含哪些内容?


受理回复

回复部门: 汨罗市人民政府(市卫生健康局)
回复时间: 2021-01-26 11:01:41
回复内容:

印则,您好!来信已收悉:

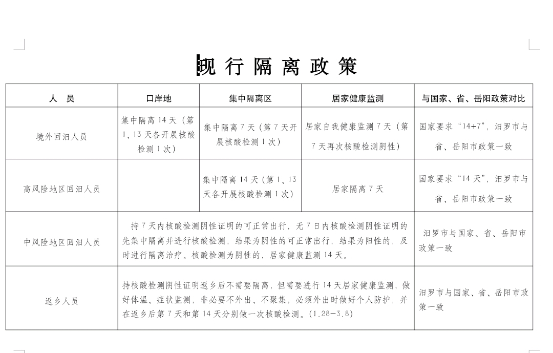
根据各级防疫要求,汨罗市防疫细则可参照下表,感谢您的来信。

汨罗市卫生健康局

2021年1月26日

信件回复 满意度调查 查看满意度调查汇总 >>

回复内容评价:

(非常满意)

回复速度评价:

(非常满意)