您现在的位置:
首页
>
政务公开
>
法定主动公开
>
资金信息
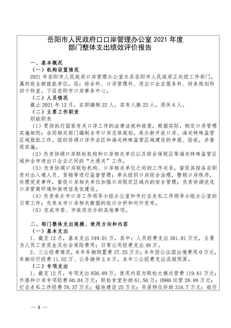
岳阳市人民政府口岸管理办公室2021年度部门(单位)整体支出绩效评价自评报告
2022-07-08 10:03 来源:
岳阳市人民政府口岸管理办公室
【字体:
大
中
小
】
口岸办部门支出整体绩效评价.doc
友情链接
亚洲性爱
|
直播平台
|
免费做爱影片
|
禁漫天堂