您现在的位置:
首页
>
政务公开
>
法定主动公开
>
资金信息
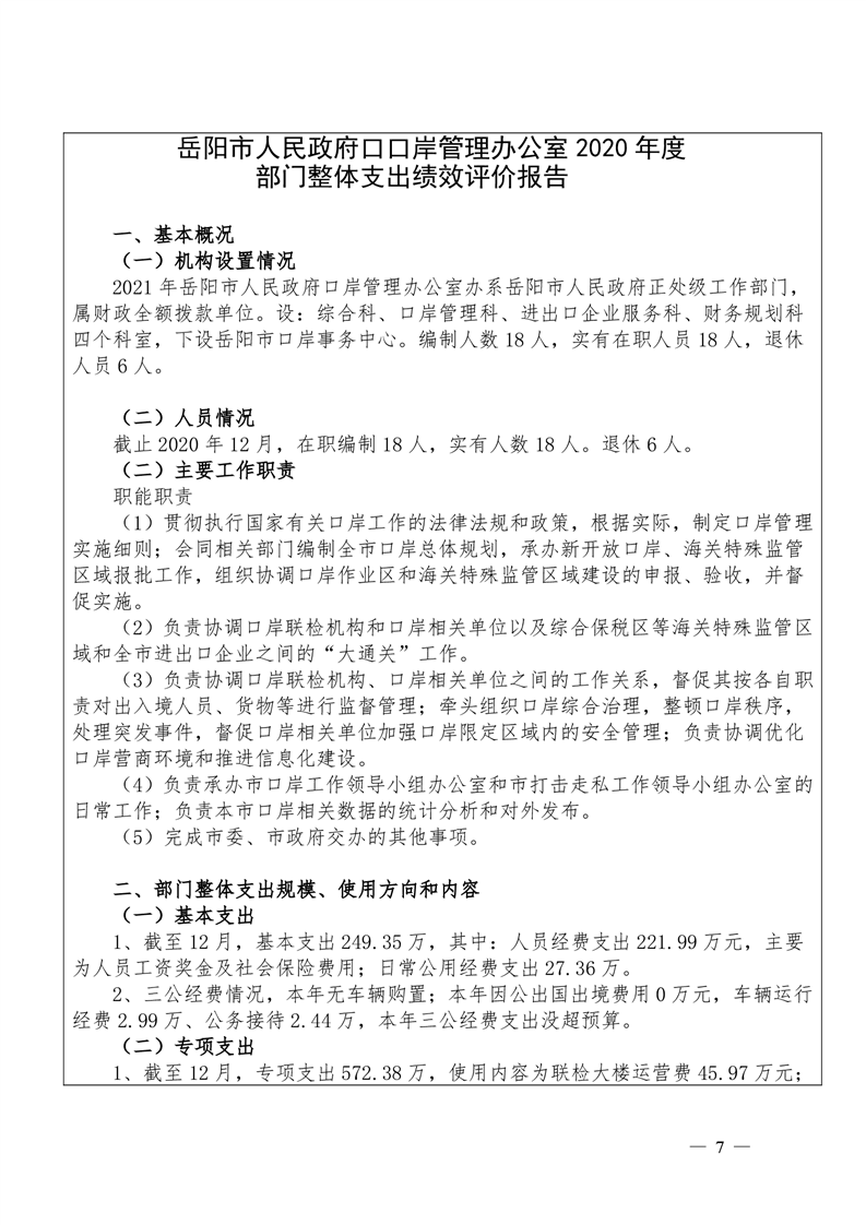
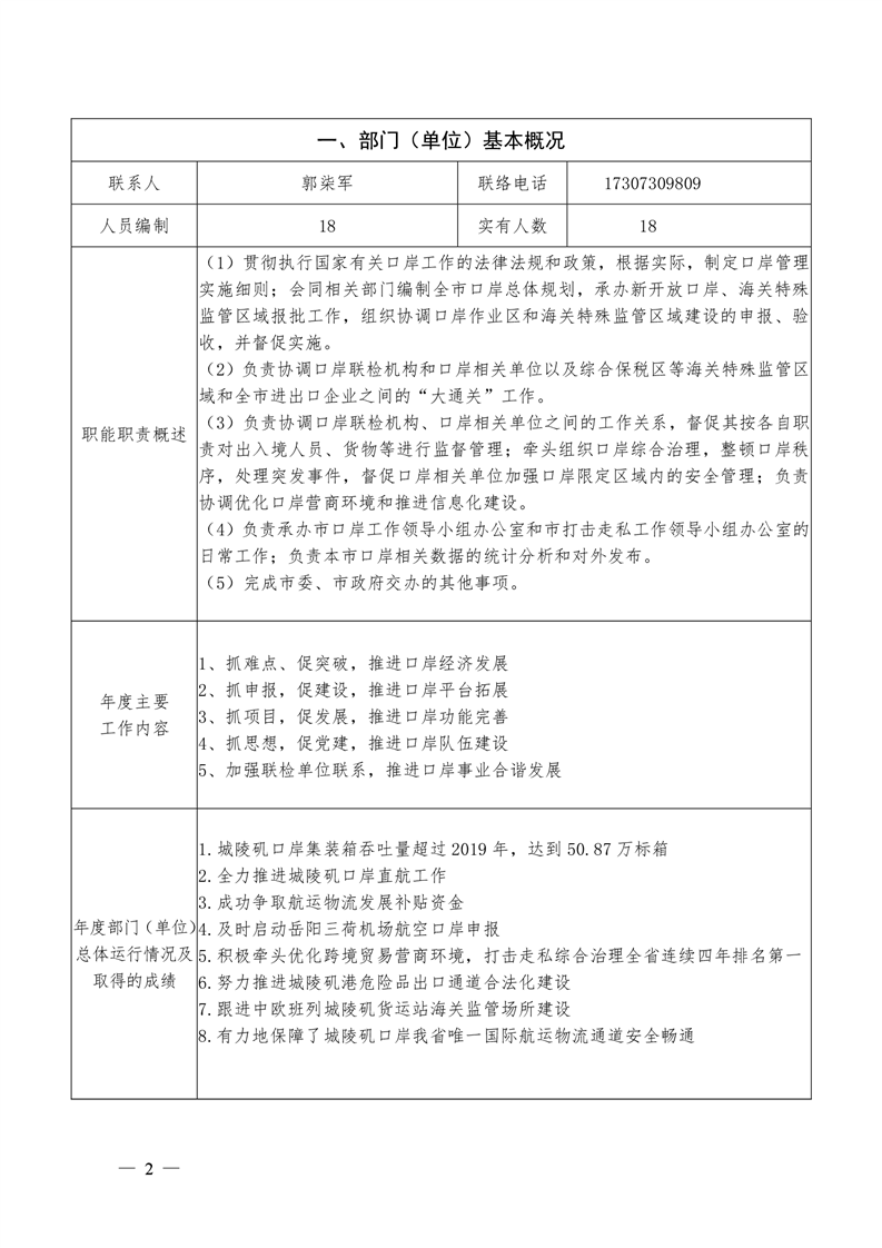
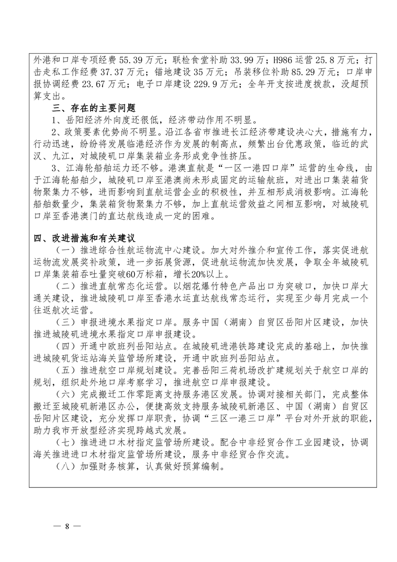
2020年口岸办绩效自评
2021-07-15 16:40 来源:
岳阳市人民政府办公室
【字体:
大
中
小
】
友情链接
亚洲性爱
|
直播平台
|
免费做爱影片
|
禁漫天堂